Shopify Inventory Count
Install Now
Shopify Inventory Count
Shopify Inventory Count

Shopify Inventory Count

Inventory physical count by scanning barcode with laser scanner or cell phone

Developer: SooPOS.com
App Size: Varies With Device
Release Date: Nov 7, 2017
Price: Free
Price
Free
Size
Varies With Device

Screenshots for App

Mobile
SooPOS is a high-end all-in-one Shopify integrated point of sale software runs on Windows 10. SooPOS will help you run every aspect of your retail business. From inventory management to data analytics, sales processing and employee management, the Windows-based point of sale software will help you manage your single or multiple location retail stores. With Shopify Integration, you can manage your online web store quickly and effectively.
http://soopos.com/

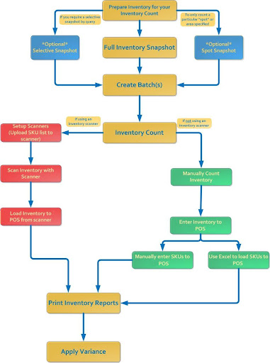
This SooPOS Inventory Count app allows you to do inventory count with or without SooPOS.

Before you start using the app, you can create a SKU list file or upload SKU List from SooPOS.
https://support.soopos.com/knowledge-base/uploading-sku-list-inventory-count-scanner/
The SkuList.txt file is located in the root folder of the scanner internal storage. It’s a comma delimited CSV file which contains Sku, Description, Price. It looks like this:

SKU_87,Woo Album #2 QOH:104,$9.00
SKU_73,Premium Quality QOH:-22,$6.00,;08621611811;,1
SKU_53,Happy Ninja QOH:4 SnapshotQty:0,$200.00,;UPC1;UPC2;EAN3;

Once you have done scanning, the scan list file (ScanList.txt) will be automatically created in the root folder of the scanner internal storage. It’s a comma delimited CSV file which contains Sku(or barcode or UPC), Quantity. It looks like this:

SKU_70-RED-SMALL,1
SKU_37,2
08621611811,3

To start inventory count with SooPOS, please check the general guide here:
https://support.soopos.com/knowledge-base/inventory-count-guide/

Disclaimer:
- Barcode & QR Scanner is based on Apache ZXing.Net.Mobile. Apache License 2.0.
- UPC & EAN is powered by Manatee Works Barcode Scanner SDK
Show More
Show Less
More Information about: Shopify Inventory Count
Price: Free
Version: 1.32
Downloads: 2480
Compatibility: Android 4.0.3
Bundle Id: com.soopos.inventory_count
Size: Varies With Device
Last Update: 2020-05-29
Content Rating: Everyone
Release Date: Nov 7, 2017
Content Rating: Everyone
Developer: SooPOS.com


Whatsapp
Vkontakte
Telegram
Reddit
Pinterest
Linkedin
Hide